


1.3需特殊处理的有毒药材
1.4 出膏率大和黏度大影响成型工艺的药材
出膏率是指按照规定的提取工艺生产,单位质量的中药材所产出的流浸膏或干浸膏的质量,它是提取工艺中一个重要的生产管理指标,与产品的质量和成本关系密切。同时出膏率也对含量的影响极大。但出膏率大,成型所需辅料也相应增多,增加了中药配方颗粒临床服用量,容易造成资源和生产成本的浪费。黏性大,成型所需要的辅料和浸膏的比例可能超过 1∶1,不符合有关要求。部分药材由于出膏率过大,往往意味着提取强度大、时间长,使芳香发散走表之品变成味厚气浊趋下之物,而影响药效[20]。由于中药配方颗粒需将药材提取、浓缩后再与相应辅料一起进行加工,浸膏的质量将会影响后续辅料的使用,容易对产品造成影响。因此,此类药材与中药配方颗粒适配性不佳。
1.5 高纯度的结晶性药材
高纯度的结晶性药材通常由植物茎叶提取结晶而来,具有芳香性、易挥发升华,如冰片、薄荷脑、樟脑等,能提高血脑屏障的通透性,在中医中通常作为“佐使药”“引经药”配伍使用,临床使用量少[21-22]。由于已经经历了初步的提取、结晶处理,具有较高的纯度,再经历二次提取有很大难度。此类药材往往不溶于水,而易溶于有机溶剂,所用溶媒不符合中药配方颗粒技术要求中制造用水的要求,与辅料混合需要经过复杂的处理。此类药材也不适宜制成中药配方颗粒。
1.6 含难溶活性成分的药材
部分药材主要活性成分脂溶性较大,难溶于极性大的溶剂,水提效率低,工业中往往使用有机溶剂进行提取,不符合现行中药配方颗粒质量标准技术要求。因此,此类药材不宜制成中药配方颗粒,见表 4。

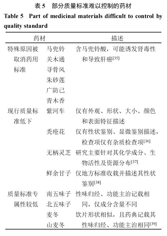
2.1质量标准难以控制的药材
统一、明确的药材标准对加强药材质量监督管理有着十分重要的意义。部分药材暂未被收录进《中国药典》2020 年版,或曾具有官方药用标准,但被国家食品药品监督管理局逐步取消,如含有马兜铃酸的马兜铃、关木通等[31]。个别药材,现行质量标准较低,仅主要通过药材或饮片性状对药材质量进行控制,制成配方颗粒后,无法从配方颗粒性状上对其进行质量控制,如椒目、紫河车等。椒目始载于《本草经集注》,为甘肃省地方习用药材,现有质量标准载于甘肃省中药材标准(2009 年版),仅有性状、显微鉴别描述[32]。而紫河车在《中国药典》2015、2020 年版中均未被收录,在《中国药典》2010年版标准中只有外观、形状等表面特征的描述,缺乏鉴别、检查、含量等控制指标[33]。一些药材质量标准专属性较低,如五味子(北五味子)和南五味子相似度极高,仅在成分的含量上有所不同[34],制成配方颗粒后,难以对其进行质量控制。此类药材制成中药配方颗粒后,质量无法得到有效保证,建议不宜制成配方颗粒,见表 5。

2.2 提取所用溶媒特殊的药材
在《中药配方颗粒质量控制与标准制定技术要求》中,明确指出提取溶媒为制造用水,以此更接近传统水煎剂。然而部分药材用水提取会导致其毒性增加,如含有秋水仙碱及含皂苷类的中药。秋水仙碱可以抑制细胞分裂过程中纺锤丝的形成,阻止细胞分裂,可强烈刺激泌尿系统与消化系统,同时,秋水仙碱易溶于水,水提时易从药材进入溶剂[40]。含皂苷类的药材对呼吸有一定抑制作用,常需要和醋酸反应生成醋酸盐,以降低其毒性[41]。常见的含秋水仙碱的药材有光慈姑、山慈菇等,含皂苷类的药材主要有商陆、土牛膝、木通等。
2.3特殊管理的药材
“毒、精、麻”中药药品是特殊的中药,由于具有特殊的性质,其储存、保管、使用都受到相应的管控。最常见的精神类、麻醉类药材为麻黄、罂粟壳。罂粟壳包括罂粟壳和蜜罂粟壳 2 种,在使用中必须经过配方使用,且市面上不允许单独销售或使用[42]。麻黄含麻黄碱、伪麻黄碱,可刺激中枢神经系统,易被犯罪分子非法制成冰毒,因此,有规定要求“单位剂量麻黄碱类药物含量大于 30 mg 的含麻黄碱类复方制剂,列入必须凭处方销售的处方药管理”[43]。此类药材由于政策和功效的特殊性,不适宜制成中药配方颗粒。
2.4 基原不统一的药材
中药材的基原对药材的质量及功效有很大影响,明确药材基原对药材质量控制和新药研发有重要意义。部分药材存在基原混乱、基原标准不统一等现象,对药材的进一步加工造成困难。如刘寄奴分为北刘寄奴和南刘寄奴,前者来源于玄参科植物阴行草 Siphonostegia chinensis Benth.的干燥全草,后者来源于菊科植物奇蒿 Arfemisia anomala S. Moore 的干燥全草,在《中国药典》2020 年版只收录了北刘寄奴。而在《浙江省中药炮制规范》(2015年版)中只收载了南刘寄奴,这说明南刘寄奴为该省的习用药材[44]。同时,不同的地区对于刘寄奴这一药材的来源也有不同的规定[45]。民族药中药材基原混乱的问题也比较突出,见表 6。这一类药材不便于质量控制,制成中药配方颗粒后更难以控制其质量。
中药配方颗粒是现代中药的重要发展趋势,既保留了原中药饮片的重要特征,能够满足医师进行辨证论治,随证加减,又免去了煎煮这一繁琐的步骤,可直接冲服,作用迅速,疗效确切,安全卫生,这些优势决定了其良好的发展前景。但在中药配方颗粒的研究过程中发现,部分药材因其自然属性或其他特殊原因,不适宜制成中药配方颗粒,《中药配方颗粒质量控制与标准制定技术要求》对此做出了指导性的规定,相对于《中药配方颗粒质量控制与标准制定技术要求(征求意见稿)》有了一定的进步,但未进行详细说明,本文对此进行了讨论,抛砖引玉,有利于业内重视,以推动配方颗粒产业发展。

由于部分药材不适宜制成配方颗粒,临床上医师在开中药配方颗粒处方时,会出现所需中药材无对应中药配方颗粒的现象,如经典名方中的大承气汤、附子理中汤等,其所需重要中药分别为芒硝、附子,芒硝作为矿物药不适宜制成配方颗粒,而附子具有较强毒性,需要经过特殊处理,不符合中药配方颗粒技术指导要求。在实际临床应用中,医师在开具中药处方前,应对中药配方颗粒有一定了解,建议对临床医师进行相关培训,避免临床用药时重复修改处方。
对于部分不适宜制成中药配方颗粒的中药饮片可进行特殊处理,如贵重药材饮片可直接粉碎制粒,含挥发性成分的饮片可先提取挥发油再添加到饮片提取物中制粒,含淀粉及黏液质较多的饮片提取液,滤过时可通过大孔树脂或使用膜分离等方法[46]。日本在吸收中国传统中医理论基础上,创立了“复方颗粒+单方颗粒”的配伍模式,复方颗粒是根据中医名家名方制成的复方中药颗粒剂,单方颗粒则指单味中药提取制成的中药配方颗粒[47]。此种配伍模式更加灵活,在一定程度上可缓解品种不适宜的情况。
在公示的 160 种中药配方颗粒质量标准中,部分品种的标准特异性不强,不利于鉴别其真伪优劣。如生地黄、熟地黄配方颗粒;白芍、赤芍、炒白芍配方颗粒;葛根、粉葛配方颗粒等。这些品种在使用饮片时,可用“性状”对其进行真伪鉴别,但制成配方颗粒后,已经丧失了外观特征,其现有的标准无专属性,很难控制其生产原料。针对此类中药配方颗粒品种的假投料或乱投料现象难以进行鉴别和控制。所以,建议对这些易混淆的配方颗粒品种建立特异性标准,在此之前,建议不宜制成中药配方颗粒上市销售,以确保中药配方颗粒的质量,促进产业良性发展。